Helse-NIM for tilstander er en liste over kliniske medisinske tilstander og diagnoser. Dette omfatter både nåværende tilstander og tidligere sykdomshistorikk.
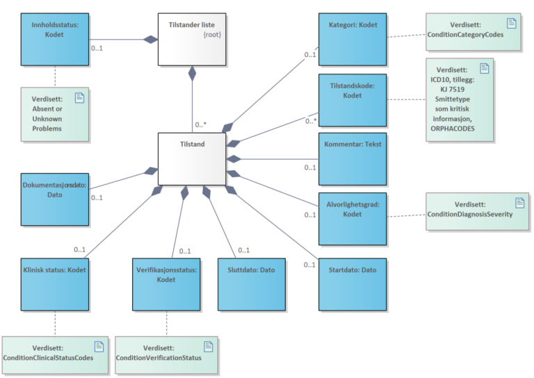
2. Helse-NIM for tilstander
| Informasjonselement | Beskrivelse | Forslag til kodesystem | ||||
|---|---|---|---|---|---|---|
| Tilstander | ||||||
| Innholdsstatus | Brukes for å angi årsak til manglende informasjon | Kodet HL7 verdisett: Absent or Unknown Problems - IPS | ||||
| Tilstand | ||||||
| Kategori | Type kritisk informasjon: f.eks.: Kritiske tilstander, Smitte, Problemliste | Kodet KJ 7650 Typer av kritisk informasjon Alternativ/tillegg: HL7 verdisett: ConditionCategoryCodes | ||||
| Tilstandskode | Hvilken tilstand | Kodet Alternativer/tillegg (erstatter ikke ICD):
| ||||
| Kommentar | Nærmere beskrivelse av tilstanden | Tekst | ||||
| Alvorlighetsgrad | Hvor alvorlig tilstanden er | Kodet HL7 verdisett: ConditionDiagnosisSeverity | ||||
| Startdato | Dato for når tilstanden oppstod | Dato | ||||
| Sluttdato | Dato for når tilstanden opphørte/ble avkreftet | Dato | ||||
| Verifikasjonsstatus | Hvorvidt tilstanden er bekreftet | Kodet HL7 verdisett: ConditionVerificationStatus | ||||
| Klinisk status | Kodet HL7 verdisett: ConditionClinicalStatusCodes | |||||
| Dokumentasjonsdato | Dato for når opplysningen ble dokumentert | Dato | ||||
Denne kategorien av oppsummerende helseopplysninger er ment å inneholde en liste over en pasients tilstander. I ISO IPS og EU PS Guidelines er bruksområdet rettet mot pasientoppsummeringer og som for tilstander vil bety oversikt over en pasients sykdommer og diagnoser. Denne Helse-NIM-en skal understøtte det bruksområdet, men kan også brukes til å kommunisere enkelttilstander, tilstander som en del av andre informasjonspakker, eller for utveksling av informasjon om tilstander i andre settinger enn en pasientoppsummering. For slike andre settinger kan det være aktuelt å bruke andre kodeverk enn de som foreslås her, avhengig av kontekst eller spesifikke føringer for det aktuelle bruksområdet.
Bakgrunn og mer informasjon
Nasjonale forhold
Klinisk praksis
Registrering av en pasients tilstander, både aktive og gjennomgåtte, er en kjerneoppgave i klinisk dokumentasjon. I Norge har sykdommer blitt registrert strukturert og digitalt, med internasjonale kodeverk, i mange tiår.
Det finnes ikke en nasjonal tjeneste for pasientens diagnoser, slik man nå får med Pasientens prøvesvar og Pasientens legemiddelliste. Diagnoser rapporteres inn fra spesialisthelsetjenesten til Norsk pasientregister (NPR) med ICD-10 og konsultasjonsårsak rapporteres inn fra primærhelsetjenesten til Kommunalt pasient- og brukerregister (KPR), gjennom Helfo og KUHR, med ICPC-2. Ingen av disse er behandlingsrettede pasientregistre, men produserer styrings- og forskningsdata. Tilstander rapporteres som oftest kun med kode, kodenavn og dato koden ble dokumentert. Det inngår ikke i dagens arbeidsflyt for diagnosekoding å strukturert dokumentere informasjon som hvilken dato sykdommen startet, hvor sikker diagnosen er, om den er aktiv eller avsluttet, eller legge til spesifikke kommentarer. Denne informasjonen vil finnes i fritekstdokumentasjon tilknyttet resonnementer eller oppsummeringer, men ikke foreligge i spesifikke dataelementer eller angitt med koder, slik det legges opp til i IPS og Patient Summary.
Gjennom arbeidet kom tilbakemeldinger fra sektoraktører om at isolasjonsstatus var et viktig element å dele. Man ønsker å raskt kunne isolere pasienter med smittsomme tilstander, for å beskytte andre pasienter, helsepersonell eller for å beskytte pasienten selv. Det er utbredt praksis å registrere isolasjonsstatus som kritisk informasjon i journalsystemene. Isolasjonsstatus finnes ikke som element i kjernejournal, heller ikke i de internasjonale modellene.
Kjernejournal
Det er 3 områder i kjernejournal hvor strukturene for tilstander kan være aktuelt:
- Kritiske medisinske tilstander
- Smittetilstander
- Anestesikomplikasjoner
For smittetilstander og anestesikomplikasjoner er det usikkert om Helse-NIM for tilstander er riktig kategori av strukturering, eller om de heller beskrives bedre direkte som varslinger (se under Helse-NIM for varslinger).
Kritiske medisinske tilstander i kjernejournal
I dag registreres en kritisk medisinsk tilstand på to måter i kjernejournal: En "Absoluttliste" som er en liste med tilstander som er laget og vedlikeholdt av kjernejournal, og registrering ved bruk av ICD-10. Der man bruker ICD-10 skal man oppgi en årsak til hvorfor tilstanden regnes som kritisk. Absoluttlisten ble laget for å understøtte muligheter for å angi spesifikke, mer sjeldne tilstander som ikke hadde egne koder i ICD-10. Ved overgang til ICD-11 vil landskapet kunne endre seg. Kjernejournal har frem til nå måtte basert seg på at informasjonen manuelt skrives inn av helsepersonell, ikke på høsting av diagnoseinformasjon registrert i kliniske fagsystemer/EPJ, eller sentrale registre. I kjernejournal er det mulig å angi informasjon knyttet til hver enkelt tilstand, inkludert kommentar, klinisk status og diagnosetidspunkt. Det er ikke egne strukturerte felt for verifikasjonsstatus, alvorlighetsgrad og startdato for sykdommen.
Spesielt om smittetilstander i kjernejournal
I dag kan man registrere fem typer smittetilstander med kjernejournal sitt eget kodeverk for smittetilstander (7519 Smittetype som kritisk informasjon), som alle handler om antibiotika-resistens. I tillegg finnes en "Annen" kategori. Det er ment å dekke tilstander som vil endre en pasients behandling, og som det er kritisk å vite om raskt. Det er ikke ment å dekke tilstander som kan medføre økt behov for beskyttelse av helsepersonell eller isolering med tanke på andre pasienter. I ISO IPS og EU PS Guidelines skilles ikke smitte ut som en egen kategori med egne lister og elementer. Smittetilstander vil være en tilstand, men det vil være mulighet for å skille noen spesielle typer tilstander ut ved hjelp av kategori-elementet. Kodeverket som brukes i kjernejournal er laget med tanke på å dekke kjernejournals spesifikke mandat. Området smittetilstander vil kunne endre seg dersom man i stedet ser på tilstander som en helhet, i tråd med ISO IPS og EU PS Guidelines.
Spesielt om anestesikomplikasjoner i kjernejournal
I kjernejournal kan man registrere det at en person har hatt anestesikomplikasjoner, med tilhørende scoringer for luftveistilgang. Selv om det å ha hatt komplikasjoner kan sees på som en slags tilstand, så vil det sannsynligvis være mer hensiktsmessig å se på dette som varslinger knyttet til observasjoner (scoringer).
Nasjonale registre
Som tidligere nevnt rapporteres diagnoser inn fra spesialisthelsetjenesten til Norsk pasientregister (NPR) og konsultasjonsårsak rapporteres inn fra primærhelsetjenesten til Kommunalt pasient- og brukerregister (KPR) gjennom Helfo og KUHR. I nasjonale kvalitetsregistre er fokuset som oftest en enkelt diagnose, eller grupper av diagnoser og tilstander, og informasjonen som etterspørres har en detaljgrad som langt overgår det man legger opp til i en helseoppsummering. Allikevel vil noen av informasjonselementene kunne være relevante. I flere registre etterspørres det også en liste over relevante sykdommer. Hvorvidt kodesystemene som foreslås i denne Helse-NIM-en vil være hensiktsmessig å bruke for disse formålene, kommer an på kontekst og eventuelle spesifikke føringer for bruksområdet.
Internasjonale føringer
I ISO IPS er tilstander beskrevet under to kategorier: "Problems" og "History of past problems". De har like informasjonselementer, bortsett fra Sluttdato, som bare finnes i "History of past problems". I FHIR IPS er tilstander beskrevet med en profil av ressursen "Condition".
I EU PS Guidelines er tilstander beskrevet i to kategorier i Patient Summary: "Resolved, closed or inactive problems", og "Current problems", og under "Diagnostic summary" i Guideline for Hospital Discharge Report. I MyHealth@EU er det laget spesifikasjon for Patient summary, mens Hospital Discharge Report ikke er laget enda. Her gjengis derfor informasjonselementer kun fra Patient Summary. Det kan være tillegg som kommer når Hospital Discharge Report etter hvert skal spesifiseres. Parallelt med dette, pågår det arbeid med European EHR x-change Formats (EEHRxF), som vil inneholde føringer for utveksling av data fra alle systemer. EEHRxF skal operasjonaliseres gjennom den tekniske standarden HL7 FHIR. I utviklingen av Helse-NIM er det sett på siste versjon av EEHRxF, og det er vurdert sannsynlige endringer som kommer.

Dersom listen over tilstander ikke har noen oppføringer, er det relevant for mottaker å vite om det er fordi personen faktisk ikke har noen medisinske tilstander, eller fordi systemet som har generert listen ikke har informasjon om tilstander (og det finnes en mulighet for at pasienten har tilstander registrert et annet sted).
Innholdsstatus foreslås som et eget element i modellen, i tråd med ISO IPS. Tekniske løsninger vil kunne løse dette på forskjellige måter. I FHIR IPS og i MyHealth@EU er angivelse av Innholdsstatus lagt i samme informasjonselement som tilstandskodene.
Kodesystem
For dette informasjonselementet foreslås et verdisett fra FHIR IPS: Absent or Unknown Problems – IPS. Det har koder fra HL7 kodesystemet Absent and Unknown Data – IPS. Det samme verdisettet brukes også i MyHealth@EU.
Per 23.09.2024 har verdisettet Absent or Unknown Problems – IPS disse verdiene:
| Code | Display | Definition |
|---|---|---|
| no-problem-info | No information about current problems | There is no information available about the subject's health problems or disabilities. |
| no-known-problems | No known problems | The subject is not known to have any health problems or disabilities that have to be reported in this record. This can mean either that there are none known, or that those known are not relevant for the purpose of this record. |
Bakgrunn og mer informasjon
Nasjonale forhold
Innholdsstatus brukes ikke i løsninger i Norge i dag og manglende informasjon om tilstander vil tolkes forskjellig i det enkelte system og kontekst. Det at en person ikke har noen tilstander (verdt å nevne i den gitte kontekst) registreres stort sett ikke strukturert. Det registreres derimot ofte som fritekst. I skjemaer og registerrapportering vil det at en person ikke har noen relevante tilstander i noen tilfeller være inkludert som strukturert element. Konteksten en slik registrering er utført i, og dermed informasjonen som er registrert, vil ikke nødvendigvis kunne overføres til en annen kontekst og gjenbrukes direkte. Ved utveksling av informasjon innenfor MyHealth@EU kjenner ikke mottaker til norske systemer, registreringspraksis eller intern dataflyt. Det blir derfor ekstra viktig at man ved manglende informasjon om tilstander eksplisitt uttrykker hvorvidt det ikke er funnet informasjon om tilstander, eller om det er registrert at personen faktisk ikke har noen tilstander.
Internasjonale føringer
Dette informasjonselementet har merkelappen "Conditional" i ISO IPS. Conditional kan forstås som "betinget regel", hvor informasjonselementet kun er obligatorisk under visse forhold. For Innholdsstatus er denne regelen at informasjonselementet må fylles ut som obligatorisk dersom det ikke finnes en tilstandsliste. I MyHealth@EU er det obligatorisk å angi minst en kode under pasientens tilstander. Dersom man ikke har noen tilstander skal en kode fra verdisettet eHDSIAbsentOrUnknownProblem (art-decor.ehdsi.eu) brukes. Dette tilsvarer den betingede regelen fra ISO IPS, uten at Innholdsstatus er skilt ut som et eget informasjonselement. I FHIR IPS er det gjort på samme måte som i MyHealth@EU.
Kodesystem
Verdisettet som foreslås er tatt fra FHIR IPS, og er det samme som brukes i MyHealth@EU.
| ISO IPS | FHIR IPS | MyHealth@EU | EEHRxF | |
|---|---|---|---|---|
| Innholdsstatus | Problems content status. [C]. The patient has no problems to be reported or the problem information is unavailable | I samme element som tilstandskode. Ved bruk av et spesifikt verdisett: Absent or Unknown Problems – IPS | I samme element som tilstandskode. Ved bruk av et spesifikt verdisett:
| Ikke klarlagt, foreløpig forslag er likt som FHIR IPS |
Kategori gir mulighet for å klassifisere tilstander inn i ulike kategorier, ved hjelp av ulike kodesystemer. I FHIR IPS gis det muligheter til å legge til flere kategorier. Man kan se for seg at man for forskjellige brukstilfeller vil ønske å sette en tilstand inn i forskjellige kategorier. Det kan være kategorisering for bruk internt i et system, som for eksempel kjernejournal, eller for å tilpasse seg kategorier fra eksterne løsninger, som for eksempel MyHealth@EU.
Kodesystem
For utveksling med kjernejournal vil det være aktuelt å benytte kjernejournalkodeverket 7650 Typer av kritisk informasjon for å angi hvilken kategori i kjernejournal som informasjonen tilhører. Internasjonalt ser man at FHIR IPS spesifiserer kun en kategori: "problem-list-item", mens EU PS har en liste over flere delvis overlappende kategorier. Her forventes forskjellige kodesystemer i bruk for forskjellige formål, og derfor angis noen aktuelle kandidater.
Bakgrunn og mer informasjon
Nasjonale forhold
I kjernejournal grupperer man kritisk informasjon ved hjelp av kodeverket 7650 Typer av kritisk informasjon, hvor både Kritiske medisinske tilstander og Smitte har sin egen kode. I vanlig klinisk praksis kategoriserer man ikke tilstander i forskjellige kategorier, men i diagnoseklassifikasjonen som brukes, ICD og i ICPC-2, er det hierarkier hvor liknende sykdommer kommer i samme grupper. Etter et sykehusopphold kategoriseres diagnoser i hoveddiagnoser og bidiagnoser (8233 Type klinisk opplysning), dette kan også sees på som en kategori.
Internasjonale føringer
I ISO IPS er dette informasjonselementet påkrevd dersom man har det (Required if known). Det beskrives som et kodet element. ISO IPS gir lite føringer for hvordan elementet skal benyttes, men gir eksempel på at det kan benyttes for å skille mellom en diagnose, en medisinsk risiko eller varslingsinformasjon. I FHIR IPS kan man legge til flere kategorier, men det vises kun til et preferred-verdisett som inneholder kun en kode "problem-list-item".
I MyHealth@EU derimot, er dette elementet obligatorisk, og man kan kun sende en kategori-kode for hver tilstand. Kodene må hentes fra verdisettet eHDSICodeProb. I dette verdisettet skilles det blant annet mellom sykdom, klinisk funn, symptom, funn og problem. En slik kategorisering vil ikke kunne gjennomføres i Norge uten betydelig endring i måten norske leger dokumenterer på. I tillegg til usikker gevinst av et slikt tiltak, er det en viss usikkerhet rundt videreføringen av denne kategoriseringen i EEHRxF, ettersom utvekslingsformatet som brukes der er FHIR. Det er derfor ikke hensiktsmessig å anbefale noen endring i Norge for dette på nåværende tidspunkt. Ved en utveksling av informasjon hvor dette verdisettet er obligatorisk (for eksempel innenfor MyHealth@EU), vil informasjonens natur sannsynligvis kunne gjøre det mulig å angi en kategori automatisk, eller man kan bruke en generell kategori (for eksempel "problem").
| ISO IPS | FHIR IPS | MyHealth@EU | EEHRxF | |
|---|---|---|---|---|
| Kategori | Problem type [RK]. Kodet. A means of categorizing the different types of problem, to distinguish for example a diagnosis, from a clinical risk or a medical alert. | category [0..*] [S] [Problem Type-IPS (preferred)] | <code> [1..1] [R] | Ikke klarlagt, foreløpig likt som FHIR IPS |
Tilstandskode er en kode for å angi hvilken tilstand det er snakk om. Det man ofte omtaler som en diagnosekode.
I henhold til internasjonale og nasjonale føringer er hovedanbefalingen bruk av WHOs International Classification of Disease (ICD-10/ICD-11) for å oppsummere en pasients tilstander/diagnoser. I den siste versjonen av MyHealth@EU er det ICD-10 som brukes, men i EU PS Guidelines refereres det til ICD-10 med en forventet oppdatering til ICD-11. SNOMED CT nevnes som alternativ i EU PS Guidelines, men er ikke tatt inn i MyHealth@EU-spesifikasjonen. I norsk klinisk praksis er det diagnosekriterier fra ICD som ligger til grunn for diagnosesettingen, og alle diagnoser som settes i spesialisthelsetjenesten rapporteres med ICD. I primærhelsetjenesten brukes ICPC-2 for å angi hovedgrunn for en konsultasjon. ICPC innehar ikke diagnosekriterier. Helseplattformen bruker SNOMED CT internt i sitt system, men ettersom SNOMED CT ikke har egne diagnosekriterier, er det fortsatt kriterier fra ICD som klinikere legger til grunn for sin diagnosesetting. Tilstander kodet med SNOMED CT omgjøres til ICD når de rapporteres ut fra Helseplattformen.
I MyHealth@EU angis også ORPHAcodes som tillegg for sjeldne sykdommer. ORPHA-kodeverket ligger til grunn for det Europeiske referansenettverket (ERN) der også Norge deltar fra Nasjonal kompetansetjeneste for sjeldne diagnoser (NKSD). Kodeverket er tatt i bruk i en rekke europeiske land og brukes i Norge i både pasientbehandling og forskning, og det er tilgjengeliggjort i DIPS Arena og i bruk i Helse Nord, Helse Sør-øst og Helse Vest. Derfor angis ORPHAcodes som et tillegg til ICD, i tråd med EU PS Guidelines/MyHealth@EU. I Norge er premisset at ORPHAcodes bare kan brukes i tillegg til ICD, ikke i stedet for. Dette skyldes at diagnosesetting med ICD er sentralt i klinisk arbeid, og knyttet opp mot statistikk, styringsinformasjon og finansielle formål. Ved overgang til ICD-11 vil knytning til ORPHAcodes være bedre ivaretatt.
Bakgrunn og mer informasjon
Nasjonale forhold
I spesialisthelsetjenesten blir diagnoser dokumentert og rapportert med ICD-10, og der brukes også ORPHAcodes. I primærhelsetjenesten derimot, brukes ICPC-2 til å angi kontaktårsak, som stort sett er en helsetilstand. I Helseplattformen brukes SNOMED CT til interne lister, mens ICD-10 og ICPC-2 blir rapportert ut.
Bruk av ICPC-2 for å angi kontaktårsak er forskriftsfestet i Norge, men for formålet å gi en liste over tilstander og diagnoser for en pasient, foreslås heller at helsetjenesten samler seg om bruk av ICD og ORPHAcode.
Kjernejournal bruker et egenutviklet kodeverk på 150 medisinske tilstander (Absoluttlisten), i tillegg til ICD-10, for området Kritiske medisinske tilstander. Denne listen ble utviklet fordi ICD-10 var mangelfull for noen av tilstandene man ønsket å varsle om. Bruk av en selvutviklet liste vanskeliggjør interoperabilitet og de kravene som kommer gjennom europeisk standardisering. Det vil være naturlig å revurdere bruk av Absoluttlisten i nasjonale tjenester i dette perspektivet, også sett opp mot oppdatering fra ICD-10 til ICD-11, og potensiell sambruk med ORPHAcode. Kjernejournal bruker også et selvutviklet kodeverk for smitte. Hvorvidt disse smittetilstandene skal inngå i en pasientoppsummering under tilstander, eller om det bør ansees som varslingsinformasjon, må vurderes av de som skal implementere. Dersom de skal inngå i en liste over tilstander, vil man på sikt også her kunne vurdere en overgang til ICD-11, hvor slike tilstander er bedre beskrevet enn i ICD-10.
I nasjonale registre brukes forskjellige kodeverk for å angi tilstander, avhengig av kontekst og hvorvidt det er mulig å høste fra klinisk arbeidsflyt. Det er både egenutviklede kodesystemer og internasjonale som ICD-10, ICPC-2, ORPHAcode og SNOMED CT. Spesielt nevnes Meldingssystem for smittsomme sykdommer (MSIS), som har en lengere liste over smittetilstander som er rapporteringspliktige. Denne listen er i dag ikke koblet til et internasjonalt kodesystem.
De fleste registerløsningene har stort sett ikke som mål å vise en tilstandsoversikt, og inneholder ofte data relevant for kun en tilstand, eller en gruppe tilstander. Noen registre inneholder allikevel data som kan dekkes av denne modellen. Hvilket kodeverk som benyttes for disse bruksområdene må vurderes avhengig av kontekst og formål.
Internasjonale føringer
I ISO IPS heter informasjonselementet diagnose (diagnosis). Feltet er påkrevd. FHIR IPS peker på et verdisett fra SNOMED CT som inneholder begreper fra hierarkiene Situation, Event og Finding.
I MyHealth@EU er elementet obligatorisk, og man må bruke ICD-10 og ORPHAcodes som kodesystem.
| ISO IPS | FHIR IPS | MyHealth@EU | EEHRxF | |
|---|---|---|---|---|
| Tilstandskode | Diagnosis [R]. Kodet. | Code [1..1] [S] | <value> [1..1] [R] | Ikke klarlagt, foreløpig likt som myHealth@EU |
Informasjonselementet Kommentar inneholder en beskrivelse av tilstanden eller tilleggsinformasjon til diagnosekoden.
Bakgrunn og mer informasjon
Nasjonale forhold
I kliniske systemer i dag er det stort sett ikke vanlig å legge til kommentarer til hver enkelt diagnose som er satt. I noen journalsystemer er det mulig å bytte ut navnet til en ICD-10- eller ICPC-2-kode med et egendefinert navn. Dette brukes i varierende grad, men behovet for denne funksjonaliteten kan bety at muligheten for å legge til en kommentar, vil kunne være nyttig. I kjernejournal er det mulig å registrere kommentar for kritiske medisinske tilstander, men ikke for smittetilstander.
I MSIS skal man beskrive smittesituasjon og sykdomsbilde relatert til meldepliktig sykdom.
Internasjonale føringer
I ISO IPS er "Problem Description" påkrevd. Det kan benyttes i tillegg til tilstandskode, og skal benyttes om en tilstandskode ikke er oppgitt.
| ISO IPS | FHIR IPS | MyHealth@EU | EEHRxF | |
|---|---|---|---|---|
| Kommentar | Problem description [R]. Text. | Text: [0..1] Note: [0..1] | Comments [0..*] [O]. One or more optional <entryRelationship> elements may be present providing an additional comments (annotations) for the condition. | Ikke klarlagt, foreløpig likt som FHIR IPS |
Informasjonselementet gir mulighet for å registrere en alvorlighetsgrad for en tilstand. Her avviker MyHealth@EU fra FHIR IPS sitt verdisett. Ettersom EEHRxF vil bruke FHIR for sine spesifikasjoner, og de i stor grad følger FHIR IPS, er det en usikkerhet rundt videreføringen av det avvikende verdisettet i MyHealth@EU. MyHealth@EU verdisettet har overlappende verdier og vil medføre utfordringer i klinisk bruk. FHIR IPS sitt verdisett er mer kompatibelt med severity scales fra ICD-11. Det er derfor FHIR IPS sitt verdisett som foreslås for dette informasjonselementet. FHIR IPS bruker det generelle FHIR condition severity verdisettet. Ved en oppdatering fra ICD-10 til ICD-11, vil man kunne vurdere overgang til ICD-11 severity scale, som er helt identisk, avhengig av internasjonal praksis på dette området.
Verdisett: ConditionDiagnosisSeverity hentet 23.09.2024:
| Code | System | Display |
|---|---|---|
| 24484000 | http://snomed.info/sct | Severe |
| 6736007 | http://snomed.info/sct | Moderate |
| 255604002 | http://snomed.info/sct | Mild |
Bakgrunn og mer informasjon
Nasjonale forhold
Alvorlighetsgrad er ikke i utstrakt bruk som strukturert element i dag.
Elementet finnes heller ikke i kjernejournal. Alt som dokumenteres i kjernejournal skal være av kritisk karakter, men at en tilstand er kritisk å vite om, er ikke synonymt med at tilstanden i seg selv er av alvorlig grad. Som eksempel vil det at en pasient har binyrebarksvikt være kritisk å vite om i en akuttsituasjon, men det betyr ikke at pasientens binyrebarksvikt er av alvorlig grad for øyeblikket.
Internasjonale føringer
ISO IPS har elementet "Severity", som er påkrevd hvis kjent (RK), i FHIR IPS er det et "Must support" element, og i MyHealth@EU er det påkrevd.
| ISO IPS | FHIR IPS | MyHealth@EU | EEHRxF | |
|---|---|---|---|---|
| Alvorlighetsgrad | Severity [RK]. (I "History of past problems": [O]). Kodet. | Severity. [0..1] [S] [Binding: ConditionDiagnosisSeverity (preferred)] | Severity. [0..1] [R] An optional <entryRelationship> element MAY be present indicating the severity of the problem. eHDSISeverity | Ikke klarlagt, foreløpig likt som myHealth@EU |
Startdato angir dato for når symptomene/tilstanden oppstod. Dette registreres stort sett ikke strukturert i dag, men finnes i fritekstdokumentasjon tilknyttet resonnementer eller oppsummeringer. Startdato vil kunne være forskjellig fra diagnosedato eller dato dokumentasjonen skjedde (se informasjonselementet Dokumentasjonsdato).
De fleste standarder henviser til ISO 8601, hvor tid kan angis både med dato og tidspunkt.
Bakgrunn og mer informasjon
Nasjonale forhold
Startdato er ikke i utstrakt bruk i dag.
Elementet finnes heller ikke i kjernejournal. Kjernejournal har i stedet Diagnosetidspunkt, men det finnes ikke i de internasjonale modellene.
Internasjonale føringer
Elementet finnes i ISO IPS og MyHealth@EU.
| ISO IPS | FHIR IPS | MyHealth@EU | EEHRxF | |
|---|---|---|---|---|
| Startdato | Onset date [RK] | onsetDateTime [S] [0..1] | Onset date [R] | Ikke klarlagt, foreløpig likt som FHIR IPS |
Sluttdato angir dato for når symptomene/tilstanden opphørte. Dette registreres stort sett ikke strukturert i dag, men finnes i fritekstdokumentasjon tilknyttet resonnementer eller oppsummeringer. Sluttdato vil kunne være forskjellig fra dato dokumentasjonen skjedde. Det finnes ikke en nasjonal liste over pasientens diagnoser/tilstander hvor klinikere kan angi at en sykdom er avsluttet.
De fleste standarder henviser til ISO 8601, hvor tid kan angis både med dato og tidspunkt.
Bakgrunn og mer informasjon
Nasjonale forhold
Sluttdato er ikke i utstrakt bruk i dag. I Helseplattformen finnes det en problemliste for hver pasient, og der vil en tilstand kunne merkes som avsluttet og sluttdato være et strukturert element. Om det skilles på faktisk dato en tilstand har opphørt, og datoen man dokumenterte at en tilstand har opphørt, er usikkert.
Dersom en tilstand avkreftes i kjernejournal, lagres tidspunktet strukturert. Det er ikke alltid tidspunktet man avkrefter er det samme som den faktiske datoen en tilstand har opphørt.
Internasjonale føringer
Elementet finnes i ISO IPS og MyHealth@EU.
| ISO IPS | FHIR IPS | MyHealth@EU | EEHRxF | |
|---|---|---|---|---|
| Sluttdato | Date resolved [RK] (Kun i History of past problems) | abatement [x] [0..1] | End date 0..1 [C] The element shall be present for concerns in the completed or aborted state | Ikke klarlagt, foreløpig likt som FHIR IPS |
Verifikasjonsstatus beskriver i hvilken grad tilstanden som dokumenteres er bekreftet. Her bruker FHIR IPS og MyHealth@EU samme verdisett, med koder fra et HL7 kodeverk. Det vises til siste versjon av dette verdisettet: ConditionVerificationStatus
Verdisett: ConditionVerificationStatus. Hentet 23.09.2024:
| Level | Code | Display | Definition |
|---|---|---|---|
| 1 | unconfirmed | Unconfirmed | There is not sufficient diagnostic and/or clinical evidence to treat this as a confirmed condition. |
| 2 | provisional | Provisional | This is a tentative diagnosis - still a candidate that is under consideration. |
| 2 | differential | Differential | One of a set of potential (and typically mutually exclusive) diagnoses asserted to further guide the diagnostic process and preliminary treatment. |
| 1 | confirmed | Confirmed | There is sufficient diagnostic and/or clinical evidence to treat this as a confirmed condition. |
| 1 | refuted | Refuted | This condition has been ruled out by subsequent diagnostic and clinical evidence. |
| 1 | entered-in-error | Entered in Error | The statement was entered in error and is not valid. |
Bakgrunn og mer informasjon
Nasjonale forhold
Det er vanlig å beskrive grunnlaget for at en diagnose settes, men som tekst i fritekst-dokumenter i forbindelse med kliniske resonnement. I ICD er det diagnosekriterier som skal være oppfylt før en diagnose kan settes. I primærhelsetjenesten har det vært forsøkt brukt et kodeverk for å angi diagnosestatus, utviklet gjennom EPJ-løftet (7541 Diagnosestatus), men dette er ikke løftet inn i noen nasjonal standard, og brukes ikke i spesialisthelsetjenesten. Det er usikkert i hvor stor grad dette er i bruk og oppleves nyttig. I noen journalsystemer er det mulig å bytte ut navnet til en ICD-10- eller ICPC-2-kode med et egendefinert navn. Et av bruksområdene for dette er for å kunne legge inn et spørsmålstegn, eller skrive inn merkelapper som "Tentativt" og "Under utredning". Dette brukes i varierende grad, men behovet for denne funksjonaliteten kan bety at muligheten for å legge til en verifikasjonsstatus, vil kunne være nyttig.
Kjernejournal bruker det anbefalte verdisettet fra HL7 i sin tekniske spesifikasjon. Kjernejournal har i tillegg et kodeverk for "Kilde til opplysninger" (7498 Kilde til opplysninger), hvis funksjon overlapper til en viss grad med verifikasjonsstatus. Det handler ikke om hvor sikker man er på en diagnose, men hvor informasjonen om den har kommet (for eksempel fra en laboratorieprøve, opplysninger fra pårørende eller fra tidligere journal). Kodeverket er nok et uttrykk for at informasjonen i kjernejournal frem til nå har vært etter-registrert, ikke hentet fra primærregistrering av en tilstand, og ofte av et annet helsepersonell enn den som stod for diagnostikken. Det vil allikevel kunne oppfattes som nyttig å bruke "Kilde til opplysninger", men det anbefales da at det registreres i et separat informasjonselement, slik det gjøres i kjernejournal i dag. Se punkt om dette i underkapitlet "Andre informasjonselementer som er vurdert".
Internasjonale føringer
FHIR IPS og MyHealth@EU har dette elementet og begge bruker koder fra det samme kodeverket. Verdisettene deres avviker med kun en kode som finnes i FHIR IPS, men ikke i MyHealth@EU: entered-in-error
| ISO IPS | FHIR IPS | MyHealth@EU | EEHRxF | |
|---|---|---|---|---|
| Verifikasjonsstatus | Har ikke | verificationStatus [0..1] [Binding: ConditionVerificationStatus (required)] | Certainty or Verification Status [0..1] [R] | Ikke klarlagt, foreløpig likt som FHIR IPS |
Informasjonselementet Klinisk status angir om tilstanden er pågående eller om det er snakk om en tidligere tilstand. Her har FHIR IPS og MyHealth@EU avvikende verdisett. Verdisettet til FHIR IPS kommer fra ressursen "Condition", hvor dette verdisettet er påkrevd (Required). Det at dette verdisettet er Required i FHIR er noe de felles Europeiske formatene (EEHRxF), og MyHealth@EU ved en overgang til FHIR, også må forholde seg til. Det avvikende verdisettet i MyHealth@EU har overlappende verdier med VerificationStatus (for eksempel Suspected) og har noen internt overlappende verdier (Active og Chronic) som vil gjøre det utfordrende i klinisk bruk. Det er sannsynlig at EEHRxF adopterer verdisettet fra FHIR, og det er derfor dette verdisettet som foreslås her. Det vises til siste versjon av dette verdisettet ConditionClinicalStatusCodes
Verdisett: ConditionClinicalStatusCodes. Hentet ut: 23.09.2024:
| Level | Code | Display | Definition |
|---|---|---|---|
| 1 | active | Active | The subject is currently experiencing the condition or situation, there is evidence of the condition or situation, or considered to be a significant risk. |
| 2 | recurrence | Recurrence | The subject is experiencing a reoccurence or repeating of a previously resolved condition or situation, e.g. urinary tract infection, food insecurity. |
| 2 | relapse | Relapse | The subject is experiencing a return of a condition or situation after a period of improvement or remission, e.g. relapse of cancer, alcoholism. |
| 1 | inactive | Inactive | The subject is no longer experiencing the condition or situation and there is no longer evidence or appreciable risk of the condition or situation. |
| 2 | remission | Remission | The subject is not presently experiencing the condition or situation, but there is a risk of the condition or situation returning. |
| 2 | resolved | Resolved | The subject is not presently experiencing the condition or situation and there is a negligible perceived risk of the condition or situation returning. |
| 1 | unknown | Unknown | The authoring/source system does not know which of the status values currently applies for this condition. Note: This concept is not to be used for "other" - one of the listed statuses is presumed to apply, but the authoring/source system does not know which. |
Bakgrunn og mer informasjon
Nasjonale forhold
Klinisk status for en tilstand er ikke utbredt å dokumentere i dag. Man dokumenterer vanligvis en diagnosekode/tilstandskode som stemmer i dokumentasjonsøyeblikket, men det er få systemer hvor man går tilbake til den registrerte tilstanden og setter den som opphørt dersom pasienten friskmeldes. I Helseplattformen kan man registrere tilstander i en problemliste, og angi hvorvidt de er aktive. Ettersom Helseplattformen er de eneste i Norge hvor slike informasjonslementer er systematisk implementert, ønskes det tilbakemelding gjennom høringsperioden med hvilke dataelement som oppleves nyttige og hvordan samarbeid på tvers om en felles problemliste for pasienten fungerer i praksis.
Kjernejournal bruker det foreslåtte verdisettet i sin tekniske spesifikasjon.
Internasjonale føringer
Status finnes i ISO IPS og EU Patient Summary.
| ISO IPS | FHIR IPS | MyHealth@EU | EEHRxF | |
|---|---|---|---|---|
| Klinisk status | Problem status [O] | clinicalStatus [0..1] [S] [Binding: ConditionClinicalStatusCodes (required)] | Status of the problem. [0..1] Required | Ikke klarlagt, foreløpig likt som FHIR IPS |
Dokumentasjonsdato inneholder dato for når opplysningen ble dokumentert. Dette informasjonselementet er foreslått tatt inn for å sikre at man ikke blander sammen dokumentasjonsdato og startdato for en tilstand. Noen ganger vil dette tidspunktet være likt, men som oftest vil startdato for en tilstand være angitt til et tidspunkt i forkant av det tidspunktet den ble dokumentert. Dokumentasjonstidspunkt vil som oftest også være mer nøyaktig angitt. Se under informasjonselementet Startdato for mer informasjon om forskjellen på Startdato og Dokumentasjonsdato.
Med dokumentasjonsdato menes det første tidspunktet tilstanden er dokumentert. Hver gang den samme tilstanden dokumenteres, eller skrives ned, brukes i sjekkliste eller refereres til, vil det med all sannsynlighet tilkomme en "dokumentasjonsdato" for hver instans, ettersom de fleste systemer krever detaljert loggføring av endringer. Det vil allikevel være ønskelig å kunne angi tidspunktet diagnosen første gang ble satt, og dette foreslås derfor som et eget informasjonselement.
Bakgrunn og mer informasjon
Nasjonale forhold
I kjernejournal blir det automatisk registrert når en oppføring blir opprettet. Det gjør det sannsynligvis i journalløsningene også.
Internasjonale føringer
Hverken ISO IPS eller EU PS Guidelines har informasjonselementet. HL7 FHIR Condition har elementet "Recorded Date".
| ISO IPS | FHIR IPS | MyHealth@EU | EEHRxF | |
|---|---|---|---|---|
| Dokumentasjonsdato | Har ikke | recordedDate [0..1] | Har ikke | Ikke klarlagt, foreløpig likt som FHIR IPS |
Andre informasjonselementer ble vurdert, men er ikke tatt inn i modellen.
Kontaktpunkt
Gir mulighet for å angi et kontaktpunkt for en tilstand. Dette er særlig relevant for sjeldne sykdommer eller enkelte kritiske medisinske tilstander. Informasjonselementet ligger i ISO IPS og EU PS Guidelines, men er ikke videre spesifisert. I MyHealth@EU spesifikasjonen er dette en kompleks datatype med flere kategorier, strukturerte og ustrukturerte felt. Denne informasjonen har ikke en egen standard i Norge, og slik informasjon noteres gjerne i fritekstfelt i notater og epikriser som beskjeder, eller i en "Alert"-funksjon innenfor et system. Ettersom spesifikasjonene for hvordan slik informasjon sannsynlig vil endre seg med ibruktagelse av FHIR for EEHRxF og MyHealth@EU i EU, settes dette informasjonselementet på en venteliste inntil EEHRxF spesifikasjonen har kommet lengere.
Kilde til opplysninger
Kilde til opplysninger er et informasjonselement som går igjen i alle kategoriene av kritisk informasjon i kjernejournal. Grunnlaget for å ha dette informasjonsfeltet inkludert i kjernejournal har mye med historikk og kjernejournals oppsett å gjøre. Fordi det ikke har vært en synkronisering mellom kjernejournal og legenes EPJ-systemer, hvor sykdomsinformasjon skal registreres, har leger som ønsker å registrere en pasients tilstand vært nødt til å etter-registrere diagnoser satt av andre. Det har derfor vært nyttig å angi at kilden for informasjon kommer fra tidligere journal, pasienten selv, pårørende, eller opplyst av ansvarlig behandler.
I Helse-NIM er verifikasjonsstatus inkludert, fordi dette er et element som er inkludert i de aktuelle internasjonale standardene. Kjernejournals kodeverk Kilde til opplysninger har verdiene "1. Resultat av tester/analyser" og "2. Observert av registrerende helsepersonell", som til en stor grad beskriver informasjon som er viktig i sammenheng med hvorvidt tilstanden er bekreftet eller ikke.
I en normal klinisk arbeidsflyt, er det vanlig å beskrive grunnlaget for at en diagnose settes. Et slikt grunnlag kan inneholde både kliniske undersøkelser, laboratorietester, observasjoner, informasjon fra pasient og pårørende og informasjon fra tidligere journal. ICD har diagnosekriterier som skal være oppfylt, så fra diagnosekoden har man implisitt informasjon om diagnosegrunnlaget.
Det er ikke ønskelig med økt registreringsbyrde, og selv om kjernejournals kodeverk har sitt formål, grunnet organisatoriske forhold rundt løsningen, gjenfinnes ikke dette elementet i de internasjonale standardene, eller i klinisk praksis, og det tas derfor ikke med i Helse-NIM for oppsummerende helseopplysninger.
Dette betyr ikke at det ikke kan eksistere som et kodeverk i bruk for kjernejournalløsningen, for det formålet den er ment å dekke. Visse komponenter, som verifisering med prøvesvar eller observasjon kunne vært nyttig tillegg for verifikasjonsstatus. Erfaringer fra Norge kan spilles inn til arbeidet i FHIR IPS og EEHRxF.
Kodeverk: 7498 Kilde til opplysninger. Hentet ut 15. august 2024:
Verdi | Navn |
|---|---|
1 | Resultat av tester/analyser |
2 | Observert av registrerende helsepersonell |
3 | Pasientens egne opplysninger |
4 | Pårørendes opplysninger |
5 | Hentet fra tidligere journal |
6 | Annet |
7 | Opplyst av ansvarlig behandler |
Siste faglige endring: 18. desember 2024